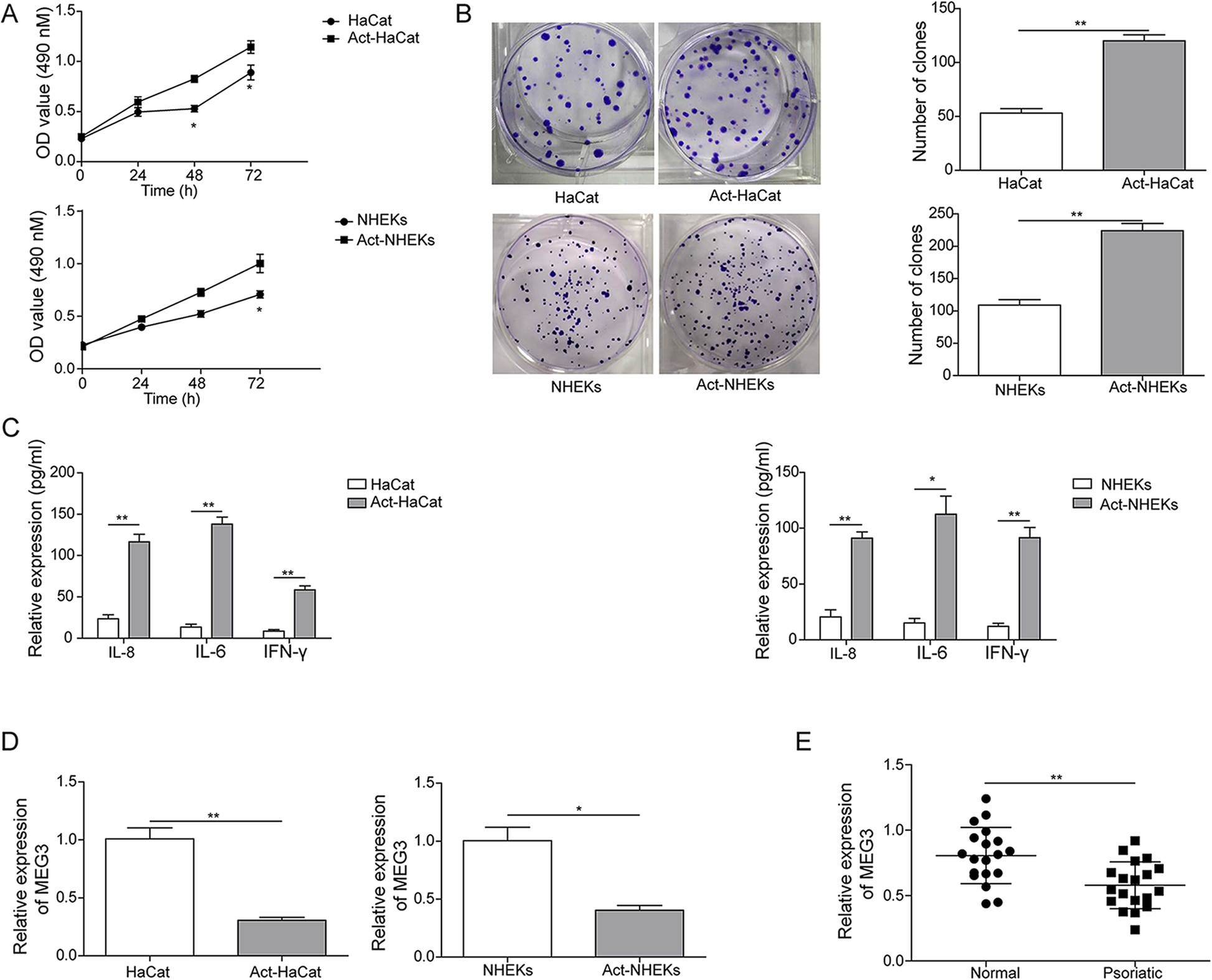
Fig. 1

The differential expression of lncRNA MEG3 in the excessive proliferation of keratinocytes. a Cell proliferation was measured by MTT assay; b Cell viability was measured by clone formation assay; c Expression of IL-6, IL-8, and INF-γ in Act-HaCaT and Act-HHEK was measured by Elisa; d mRNA expression of MEG3 in cells was measured by qRT-PCR. e The expression of MEG3 in normal skin samples and psoriatic skin samples was detected by qRT-PCR. All the results were shown as mean ± SD (n = 3), and the experiments were repeated three times